Project Overview
Ripples is a social app designed to foster connection and community by allowing users to leave and interact with virtual notes on paper lanterns at local bodies of water. This app is a project made to intertwine computational systems and social behavior within our social computing course here at UCSD.
Problem Statement
Many people experience natural landscapes alone, missing opportunities to share thoughts or memories with others who visit the same place. This limits the sense of community and connection to these shared spaces. Our app helps to bridge this gap by allowing visitors to leave and interact with virtual notes on paper lanterns, fostering shared experiences and deeper engagement with nature.
Our Solution
Ripples helps to bridge this gap by allowing visitors to leave and interact with virtual notes on paper lanterns, fostering shared experiences and deeper engagement with not only themselves but with others.
Exploration and Discovery
Goals
Our team created Ripples because we wanted to create a way that encourages people to connect with each other through nature while offering an alternative to traditional social media by promoting mindful and location-based interactions. The goal of this AR app is to foster meaningful connections among users by enabling them to leave ephemeral messages in the form of virtual paper water lanterns at designated natural locations such as lakes, ponds, and oceans, encouraging them to explore their local parks and beaches. These messages will be visible to others for two days, promoting a sense of community and shared experiences. By encouraging users to express their thoughts, feelings, or inspirations, the app aims to create a collaborative platform that enhances social interaction and appreciation for nature, ultimately contributing to a deeper sense of belonging and connection among participants while appreciating natural landscapes.
It fosters social connection by allowing users to leave messages in the form of paper water lanterns at local parks, lakes, and beaches, encouraging community interaction and relationship-building. In addition, by providing a creative outlet for self-expression, the app raises environmental awareness and encourages responsible behavior in natural spaces. The ephemeral nature of the messages cultivates mindfulness and appreciation for the moment while also contributing to a collective narrative that strengthens community ties and shared values.
Social Setting
We aim to create a unique and interactive social experience where users are able to engage with virtual notes left on paper lanterns any time they visit a body of water.
This gives users a sense of shared presence and community despite the anonymity and asynchronous nature of the app/
Fosters a connection between people who have visited the same spots.
Encourages users to visit local and natural landscapes and interact in a shared space.
Research Methods
Before conducting our surveys, our team wanted to ask ourselves research questions.
Gauging the different interests of people who visit bodies of water.
How interested are they to engage and interact with other people, interact and create a community within their visit?
Understand how to keep users coming back to the platform.
Examine the advantages and disadvantages of competing platforms.
Surveys
Our survey was conducted to examine how people engaged with natural landscapes and to determine their interest in fostering shared experiences within these environments. Below are some key points in which we framed our research questions.
Understand user behavior and motivations for visiting natural landscapes.
Explore the importance of shared experiences and community engagement in nature.
Identify if there is a potential interest in digital tools that encourage self-expression and connection
Assess the appeal of leaving and interacting with virtual notes in shared spaces.
Gather insights into the features and incentives that resonate most with users to refine the app's design and functionality.
By understanding what motivates individuals to visit and connect with outdoor spaces, we aimed to create something that blends AR technology with nature.
We gathered 52 responses from participants aged 18-34 using Google Forms. Respondents were recruited from multiple nature subreddits based on their interest in nature-related experiences and engagement with being outdoors. Our survey consisted of 19 questions, 3 being 10-point Likert Scales, 13 multiple choice questions, and 1 free response question.
Key Findings
81.2% of respondents were interested in community connections when visiting landscapes.

The idea of the app’s interactive experience was well-supported by user interest in AR, with 45.3% liking customizable virtual elements and 60.4% valuing geolocation features.

Our key findings led us to design an app that combines community building, self-expression, and environmental exploration through unique AR-based interactions in nature.
With 75.5% of respondents frequently visiting natural landscapes, 74.5% drawn to leaving messages to connect, and 88.5% enjoying reading others' messages, we saw a clear opportunity to foster meaningful connections.
By creating a platform where users can leave memories and interact with others' contributions, we aim to enrich outdoor experiences and build a sense of community.
Competitive Analysis

Sky Children of Light is a gaming platform that enhances social connection, promoting exploration and discovery. Their unique interface features community storytelling throughout the game which allows users to collaborate while exploring and solving puzzles. Inspired by the ability to explore different areas, we focus on environmental awareness and appreciation for the natural world. We found that this gaming platform lacked personalization, which can lead to a disconnect from personal space and limited focus. We wanted to strengthen this concept by focusing on natural bodies of water.

Bubblic serves to help socially anxious users. Their unique features encourage confidence in verbal communication via global connectivity. We took inspiration from the low-pressure environment aspect. Their app fosters a safe community, but it has limited appeal to a broader audience. Additional challenges were with user retention and moderation. We took Bubblic’s strengths by creating the anonymity feature, which allows users to freely express themselves and foster a community to share messages across the water.

WallaMe is an AR platform that enables physical world interaction. They allow features for creative self-expression and a private messaging option for real-world photos. We took inspiration from their AR feature and interacting with the real world. Some of their limitations included the lack of user interaction, content clutter in popular locations, and time-based interaction. To mitigate the lack of user interaction, Ripple would allow users to receive their lanterns back after a certain time, along with any responses. Additionally, we expanded on self-expression features. Ripple allows users to personalize virtual lanterns with designs, colors, and message types that reflect their emotions.
Prototyping
First Round
Our prototyping session was conducted in a small discussion room with 15 people. We decided to use Padlet Sandbox to carry out our first round of prototyping because of its collaborative features and easy sharing. Fun prompts were provided on pictures of bodies of water where users were tasked to decorate their lanterns. Then, users were asked to interact with other lanterns by drawing or commenting.

Feedback for Round 1
Users found the app very interactive and fun, especially the ability to customize lanterns and engage creatively.
The prompts were effective in encouraging creativity and making the experience engaging within the prototype environment.
The ability to see and interact with others' lanterns was appreciated, with users enjoying the creative and often funny responses from others.
The activity fostered laughter and social interaction as the prototyping session progressed. Here are a few responses from our feedback:
The lanterns were a bit small to write/draw on but works for this prototype.
I like the creative aspect and anonymity!

During our first round of prototyping, we discovered that users struggled to decorate lanterns because Padlet does not offer a zoom feature for the sandbox. Users were also not inclined to go outside and visit bodies of water to interact with other lanterns. We noticed that although our prompts were funny and interactive within the classroom, they didn’t reflect the purpose of our interactive lanterns outside of the prototyping session.
Round 2
We decided to carry out our next prototyping session via FigJam to mitigate the zooming issues. Additional features allowed users to comment and interact with other lanterns, where Padlet failed in that aspect.
We included new features such as a world map for users to chose their locations.
Each lantern had a comment button that directed users to a larger canvas for more creativity.
Real bodies of water were chosen as inspiration to create a more authentic and relatable experience.
New lanterns exclusive to the body of water were created, and new meaningful prompts were added.


We conducted three rounds of testing during the session. First, user testers were randomized into designated locations and tasked to answer a few rounds of prompts. Then, they were randomized again to a different location where they would interact with preexisting lanterns. Users were able to comment and draw on the comment section and lantern. Finally, users went back to their original lantern where they could look at the engagement from other participants.
Feedback for Round 2
FigJam was the better option because it allowed users to zoom in while decorating and adding text to their lanterns.
We transitioned from Padlet Sandbox to FigJam, which helped better immerse users into feeling like they are transporting to a different place
Social interactions were improved by piggybacking off of FigJam’s built-in comment feature, resolving previous feedback
Introduced location-specific lanterns as incentives for users to visit more locations, fostering engagement and exploration.
Prompts were changed to include fun facts and restructured to enhance the shared social experience and connections.
Design Process
User Flow

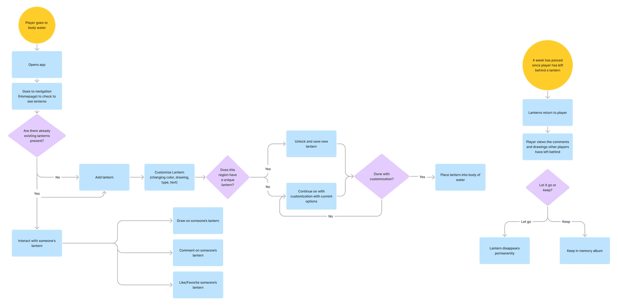
The user begins by visiting a body of water and opening the app to explore lanterns. If lanterns are already present, the user can interact with them by drawing, commenting, or liking them. If no lanterns are visible, the user creates their own, customizing it with colors, designs, text, or lantern types. In some cases, the app offers a unique regional lantern that the user can unlock. Once the customization is complete, the lantern is released into the water. After a week, the lantern returns with interactions from other users, such as comments, drawings, or likes. At this stage, the user chooses to either release the lantern or save it in a memory album, creating a reflective and collaborative experience.
Style Guide
Bodies of water and vibrant greenery inspired our style guide. We wanted to replicate colors that reflected the real-world environment that the user would be in as they interact with our app.
We took on inspiration from various platforms such as Pokémon Go, Pinterest, Apple’s customization tool, Instagram, Snap Chat and Animal Crossing, to name a few. Looking at popular interfaces from various applications, ranging from social media to AR games, helped us design a familiar interface and mitigate the possibility of a learning curve.

Final Designs
Geo-Based Map

Lantern Customization

Lantern Interaction

Lantern Reflection

Conclusion
The prototyping sessions revealed that structured prompts are essential to fostering meaningful interactions in these online environments. Despite our methods of enhancing our prototyping, we still had limitations such as
Tech Constraints: Can’t import 3D models on Figma
Small Test Group: We’ve only tested this on a small-scale classroom of about 15 people
Limited Access to Natural Landscapes: Not all users live near bodies of water or in locations with accessible natural landscapes, which may limit participation and the ability to explore the app's full features.
The goal of anonymity in our app highlights that anonymity allows for people to be more open and feel less pressured when leaving a lantern. This allows for more honest interactions within our app.
According to the paper Situated Anonymity: Impacts of Anonymity, Ephemerality, and Hyper-Locality on Social Media by Schlesinger et al. (2017), there is a need for shared context in anonymous, hyper-local, asynchronous interactions.
Next Steps
Collaborative Lantern
We hope to create a new collaborative feature where friends, loved ones, and communities can work together on one lantern to add to the body of water.
Large-Scale Prototyping
Our prototype was tested on a small scale of 15 people in a classroom. In the future, we hope to do user testing on a larger audience. We could have more small scale user testing in multiple locations near multiple bodies of water as well as less popular locations.
Adding More Gamifying Features
To incentivize users to come back and continue interacting, we plan to provide more incentives for users to visit certain locations or even plan event destinations for the app. Some of these features include and are not limited to unlocking a lantern type, custom stickers, patterns, reasons to get more points, etc.






